3.7. Central Limit Theorem#

In the previous section, we constructed the sampling distribution of the mean by drawing many samples from the parent distribution

You may have noticed that the sampling distribution of the mean had a familiar bell curve shape - it resembles a Normal distribution. Indeed, when the sample size \(n\) is large enough (above about 50) the sampling distribution of the mean is well approximated by a Normal distribution, regardless of the shape of the original (parent) distribution. This result, which is one of the most important in statistics, is called the Central Limit Theorem.

3.7.1. Set up Python libraries#

As usual, run the code cell below to import the relevant Python libraries

# Set-up Python libraries - you need to run this but you don't need to change it
import numpy as np
import matplotlib.pyplot as plt
import scipy.stats as stats
import pandas as pd
import seaborn as sns
sns.set_theme(style='white')
import statsmodels.api as sm
import statsmodels.formula.api as smf
import warnings 
warnings.simplefilter('ignore', category=FutureWarning)

3.7.2. Load and plot the data#

Once again we use the fictional BrexDex data:

UKBrexdex=pd.read_csv('https://raw.githubusercontent.com/jillxoreilly/StatsCourseBook_2024/main/data/UKBrexdex.csv')
sns.histplot(UKBrexdex.score, bins=range(101))
plt.xlabel('score on BrexDex')
plt.ylabel('frequency')
plt.show()
../_images/1fdd379209bf8dbcabfa4ec059c96f3ac7a2064236fca35855567c48e9c97168.png

3.7.3. Normal Distribution#

The Central Limit Theorem states that when \(n\) is sufficiently large, the sampling distribution of the means of samples of size \(n\) is a normal distribution, with a mean equivalent to the mean of the parent distribution, and a standard deviation equivalent to the SEM.

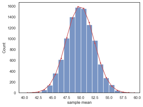
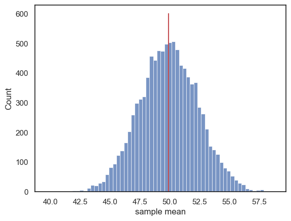
Let’s check how well our sampling distribution for samples of size n=100 matches the predicted normal distribution.

First we regenerate our 10,000 samples of size 100:

nSamples = 10000 # we will draw 10,000 samples
n=100 # each sample contains n people

m=np.empty(nSamples) # make an array to store the means

for i in range(nSamples):
    sample = UKBrexdex.sample(n=100, replace=False)
    m[i]=sample.score.mean()

sns.histplot(m)
plt.plot([UKBrexdex.score.mean(), UKBrexdex.score.mean()],[0,600],'r-') # add a line for the population mean
plt.xlabel('sample mean')
plt.show()
../_images/cbad3555d72206b39568fdfb71400fc8c28dd7c5c84c0d9d92c1490f021a9aca.png

Now we make our predicted normal sampling distribution of the mean.

Its mean \(\mu\) should be the mean of the parent distribution:

mu = UKBrexdex.score.mean()
print(mu)
49.8748

Its standard deviation should be the SEM:

\[SEM = \frac{\sigma}{\sqrt{n}} \]

where \(\sigma\) is the standard deviaition of the parent distribution:

SEM = UKBrexdex.score.std()/(n**0.5)
print(SEM)
2.479272056187634

Then we obtain the PDF of the normal distribution \(\mathcal{N}(\mu, SEM)\) for a suitable range of x-axis values (based on the histogram above):

x = np.arange(40.5,60.5) # x axis values are from 40.5 to 60.5 (the .5 is to match the middle of the bars in the histogram)
p = stats.norm.pdf(x,mu,SEM) 
freq = p*nSamples # expected frequency of each sample mean is the probability of that sample mean, time total number of samples (10,000 in our example)

sns.histplot(m, bins=range(40,60))
plt.plot(x,freq,'r.-')
plt.xlabel('sample mean')
plt.show()
../_images/8fe2815881218a479b73e90ad95625ec6d3be3cd5768a83f3a862c694b14b25c.png

This is not a bad match!

3.7.4. How unusual is my sample mean?#

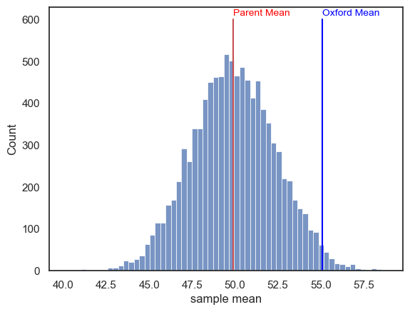
Suppose we give the BrexDex questionnaire to 100 statistics undergraduates at Oxford, and their mean score is 55.1, compared to the UK national mean of 49.9.

Can we infer that the students have different political attitude to the UK population as a whole?

The sampling distribution of the mean tells us what distribution of sample means we would expect if we repeatedly drew samples of the same size from the parent population (the UK national dataset).

If the Oxford students’ mean is far out in the tail of this distribution, it would be considered unusual and might suggest their attitudes genuinely differ from those of the broader population, rather than being the result of random sampling variation.

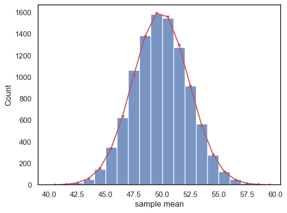
# regenerate the sampling distribubtion
nSamples = 10000 # we will draw 10,000 samples
samplesize=100 # each sample contains n people

m=np.empty(nSamples) # make an array to store the means

for i in range(nSamples):
    sample = UKBrexdex.sample(n=samplesize, replace=False)
    m[i]=sample.score.mean()

sns.histplot(m)
plt.plot([UKBrexdex.score.mean(), UKBrexdex.score.mean()],[0,600],'r-') # add a line for the population mean
plt.text(x=UKBrexdex.score.mean(), y=610, s="Parent Mean", fontsize=10, color='red')

plt.plot([55.1, 55.1], [0,600], 'blue')
plt.text(x=55.1, y=610, s="Oxford Mean", fontsize=10, color='blue')


plt.xlabel('sample mean')
plt.show()
../_images/51cc00de9a070dab8eb709d535489569f89bc5d997af9e840c9dcbe4eb37d763.png

Using the simulated sampling distribution of the mean#

We can now ask:

What proportion of sample means in our simulated sampling distribution are greater than 55.1?

If this proportion is very small, it indicates that a mean as high as 55.1 would be rare under random sampling — giving us evidence that the Oxford students’ scores are significantly higher than those of the UK population.

print('proportion of sample means greater than 55.1 = ' + str((m>55.1).mean()) +  ' or ' + str((m>55.1).mean()*100) + '%')
proportion of sample means greater than 55.1 = 0.0165 or 1.6500000000000001%

In other words, the mean Brexdex score of the students was high enough that we would expect it to occur less than 2% of the time for samples drawn from the UK national population - we might conclude that the political attitudes of the students differ from those of the population as a whole.

Using the Normal distribution#

We can ask how likely this mean was to have occurred under the assumption that the Oxford students have similar political attitudes to the population as a whole, using the CDF of the normal distribution:

mu = UKBrexdex.score.mean()
SEM = UKBrexdex.score.std()/(n**0.5)

p = 1-stats.norm.cdf(55.1,mu,SEM) 
print('proportion of sample means greater than 55.1 = ' + str(p) +  ' or ' + str(p*100) + '%')
proportion of sample means greater than 55.1 = 0.01753478848973833 or 1.7534788489738329%

Hopefully this proportion agrees fairly well with the proportion of actual sample means exceeding 55.1 in the simulation

3.7.5. But…#

It is unusual that we are able to compare a sample to a known population distribution.

It is possible - for example, standardized tests (including IQ tests and SATs) do have known population distributions.

However the more likely scenario is that we have only the small sample to work from, and we want to infer the population distribution from that sample.

The next section deals with this problem.